• ANGEBOTE (12)
  • KATALOGE

  • WEISSBUECHER

  • MITTEILUNGEN

  • Empfohlene Angebote
  • Keine Treffer. Meinten Sie?
  • Empfohlene Kategorien
  • Keine Treffer. Meinten Sie?
  • Empfohlene Unternehmen
  • Keine Treffer. Meinten Sie?
  • Empfohlene Angebote
  • Keine Treffer. Meinten Sie?
  • Empfohlene Kategorien
  • Keine Treffer. Meinten Sie?
  • Empfohlene Unternehmen
  • Keine Treffer. Meinten Sie?
Aussteller werden
Hilfe
Mein Konto

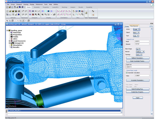
Pre- & Postprozessor für CAE-Modellierung : Patran

Software für Berechnungen

Dieses Produkt ist vorübergehend nicht verfuegbar.
Sehen Sie sich unsere aehnlichen Angebote an.

Angebot anfordern Erhalten Dokumentation Kontaktieren Sie den Lieferanten

Patran ist ein interaktiver Pre- und Postprozessor, der Finite Elemente (FE)-Modelle erzeugt und vernetzt und diese auswertet. Patran verbindet die CAD-Welt mit Berechnungsprogrammen und besitzt Schnittstellen zu allen gängigen Solvern wie beispielsweise MSC Nastran, Marc, Abaqus, LS-DYNA, ANSYS oder Pam-Crash.

Konstrukteure und Berechnungsingenieure müssen verschiedene mühsame, zeitaufwändige Aufgaben ausführen, um virtuelle Prototypen zu erstellen und zu analysieren. Hierzu gehören die Übersetzung und Bereinigung von CAD-Geometrie, manuelle Vernetzungsprozesse, die Definition von Baugruppenverbindungen sowie die Bearbeitung von Eingangsdaten, um Analysen mit verschiedenen Solvern durchzuführen. Das Pre-Prozessing gilt noch immer als der zeitaufwändigste Teil des CAE, es beansprucht bis zu 60 % der Arbeitszeit der Anwender. Die Ergebnissauswertung für Kollegen und Vorgesetzte ist eine ebenfalls sehr arbeitsintensive, langwierige Tätigkeit.

Mit Patran kann die Erstellung analysefertiger Modelle für lineare, nichtlineare, explizite, dynamische, thermische und andere FE-Solver optimiert werden. Jeder Anwender kann problemlos FE-Modelle erstellen. Patran bietet vielfältige Funktion zur Bereinigung von Geometrien. Das erleichtert Ingenieuren das Bearbeiten von Spalten und Löchern in CAD-Modellen. Zudem enthält Patran Funktionen, um parametrische Körper zu erzeugen und so Modelle von Grund auf zu generieren. Mit vollautomatischen Vernetzungsroutinen, manuellen Verfahren oder einer Kombination beider Verfahren können Netze ohne weiteres auf Flächen wie auf Festkörpern erstellt werden. Integriert sind außerdem Belastungen, Randbedingungen und die Analysekonfiguration für die meisten bekannten FE-Solver. So entfällt die nachträgliche Bearbeitung von Analysedateien mit Editoren. Die umfassenden, industriell getesteten Funktionen von Patran sorgen dafür, dass die Ergebnisse von virtuellen Tests sehr schnell zur Verfügung stehen. So bleibt mehr Zeit für Validierung und Optimierung.

Das sollten Sie auch sehen

Software für Ingenieurbüros Konzeption, CAD Technisches Zeichnen, CAD Verwaltung technischer Daten Fertigung, CAM Grafiksoftware Verhaltenssimulation Workflow

KÄufer

Finden Sie Ihre Zulieferer Stellen Sie Ihre Anfrage und lassen Sie dann unsere Teams für Sie die besten verfügbaren Angebote finden.

Lieferanten

Finden Sie ihre zukünftigen Kunden Listen Sie Ihre Produkte und Dienstleistungen, um Ihre Internetpräsenz zu verbessern und erhalten Sie qualifizierte Anfragen.